两种形式的产研流程
瀑布流
瀑布流模型是一种线性、顺序的软件开发方法,特别适合那些需求明确、变更较少的项目。整个流程可以理解为多个阶段的串联,每个阶段完成后才能进入下一个阶段。各个步骤如下:
流程框架
需求分析
需求分析阶段的目标就是明确项目的全部需求。包括用户需求、技术要求和业务目标。
产物是需求文档PRD。
系统设计
系统设计又分为概要设计(High-Level Design)和详细设计(Low-Level Design)。概要设计关注架构和整体技术方案,而详细设计则需要定义各个模块的功能、接口、数据结构等。
产物是技术方案设计文档。
开发
在开发阶段,开发人员需要严格按照设计文档进行编码,确保各模块的功能都能正确实现。
产物是代码。
测试
测试阶段包括单元测试、集成测试和系统测试,目的是确保软件质量。测试要尽可能覆盖各种场景,尤其是边界情况,提前发现问题。
产物是测试分析文档和测试用例。
部署上线
一切测试通过之后,才会将产品部署到生产环境中。
维护和支持
一旦产品上线,接下来还要进行持续的维护和优化。特别是用户反馈、bug 修复、新功能迭代等,这就需要产研团队的持续跟进。
优缺点
优点:流程清晰、文档详细、各阶段有明确的交付物,适合需求稳定、预期明确的项目
缺点:因为每个阶段是线性的,一旦需求变更或设计有问题,后续返工的成本会很高,效率也低。
敏捷开发
一种迭代式、增量式的软件开发方法。要点就是灵活应对需求变更,快速交付可用的产品。
核心理念
- 拥抱变化:和瀑布流不同,敏捷开发欢迎需求的变化,即使是在项目的后期。
- 持续交付:通过短周期的迭代,每次都能交付一个可用的、经过测试的产品功能。这样就能及时获取用户反馈,快速调整方向。
- 跨职能团队:敏捷团队通常是小而精的,每个人都是多面手(产、研、测一条龙),这样沟通效率高
流程框架
敏捷开发本身并没有固定的流程,而是有很多实施框架,比如Scrum、Kanban、XP (Extreme Programming)。本文重点最常见的 Scrum。
Scrum角色
- 产品负责人 (Product Owner):决定产品的优先级和需求。就相当于需求的“老板”,但绝不是拍脑袋瞎指挥,而是基于用户和业务的实际需求。
- Scrum Master:确保团队按敏捷的方式运作,负责扫清障碍。这人就像是团队的保姆,帮你们团队排除一切干扰。
- 开发团队:跨职能的小团队,负责具体的开发、测试和交付。
Scrum流程
- 需求池 (Backlog):所有待办事项和功能需求都会记录在这里。产品负责人会不断优先级排序,确保最有价值的事情优先开发。
- Sprint计划会议:每次迭代(Sprint)开始前,团队会开个会讨论接下来1-4周要完成的任务。这可不是走过场,你得认真想清楚哪些是可交付的功能。
- 每日站会 (Daily Stand-Up):每天的短会(一般不超过15分钟),各自汇报一下昨天干了啥、今天要干啥,有啥困难需要帮助解决。
- Sprint回顾 (Review):每次迭代结束后,团队会展示完成的功能并收集用户和利益相关者的反馈。
- Retro会议 (Retrospective):团队内部的复盘会议,找找这次Sprint里做得好的和需要改进的地方。
优缺点
优点
- 灵活应对需求变化,迭代快,用户反馈及时。
- 缩短交付周期,让产品更早进入市场。
- 强调团队协作,减少沟通障碍。
缺点
- 不适合需求不明确或没有产品负责人把控优先级的情况。
- 如果团队成员的自我管理能力不够,可能会陷入“忙忙碌碌却没啥产出”的困境。
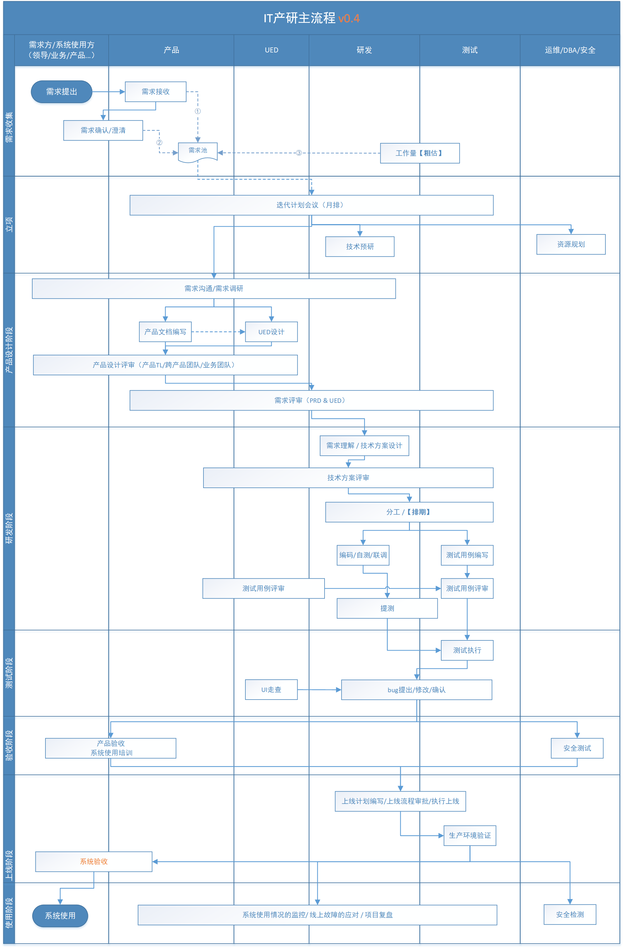
公司IT的产研流程
宏观上是瀑布流流程,微观看存在很多敏捷元素[参考]。

特征分析
瀑布流特性
- 线性推进
按照明确的阶段划分,包括需求提交、产品设计、需求评审、开发阶段、测试阶段、上线阶段等。每个阶段基本是完成一个环节后才能进入下一个环节,呈现出典型的线性流动。
- 文档驱动
每个环节都有明确的文档产物,强调了文档和设计的完备性,高度依赖文档来规范流程。
敏捷元素
- 晨会机制(信息透明和可视化)
- 月排机制
- CI/CD机制
- 测试左移、开发右移[
- ]
当前存在的问题
描述
目前,我观察到一个很大的问题,是**需求变更处理能力弱,过程中的需求变动无法连续管理。**
根源分析
下面是从文档的角度,说明这个问题的产生根源。
| 说明 | 备注 | 文档链接 | |
|---|---|---|---|
| 1 | 产品文档规范里,有明确的修改日志记录。 | ![]() |
https://gumingnc.yuque.com/voph0x/mepwp5/zi7love8yxx8u4gh |
| 2 | 设计文档里没有 | https://gumingnc.yuque.com/voph0x/mepwp5/rvltpg | |
| 3 | 测试分析里没有 | https://gumingnc.yuque.com/voph0x/lw8vdr/um66x7cql17yehvg |
可以发现,不同环节的产物文档模板的不对称性,导致了过程中的变更被丢失,在设计文档里丢失的。
理想情况下,产研流程的prd、设计文档、代码改动、用例是一一对应的,每个需求点在产研流程中都是可被追溯的,可以从前往后追溯,也可以从后往前回溯。
现在,过程中变动的功能点无法追溯。
可行方案:需求追踪矩阵
需求追踪矩阵就是用来追踪需求从起点到终点的一张表格,确保每一个需求都能贯穿整个项目生命周期——从需求分析、设计、开发、测试到最终上线。这张表会把需求、代码改动、测试用例都联系起来,确保没有遗漏,所有需求都被正确实现并经过验证。
| 需求ID | 需求描述 | 相关模块 | 设计文档 | 测试用例 ID | 测试状态 | 优先级 | 备注 | |
|---|---|---|---|---|---|---|---|---|
| RQ-001 用户登录功能 | 用户管理 | 登录设计文档 | xxx | TC-101 | 通过 | 高 | N/A | |
| RQ-002 用户注册功能 | 用户管理 | 注册设计文档 | xxx | TC-102 | 未通过 | 中 | 需优化 |
- 创建需求追踪矩阵
一开始就要根据PRD(产品需求文档)创建需求列表,每个需求分配一个唯一的需求 ID(如 RQ-001)。
- 关联设计文档和代码
对于每个需求,列出其相关的设计文档和代码模块。这样当需求发生变动时,你能快速定位到受影响的模块。
- 关联测试用例
为每个需求分配相应的测试用例(TC-101、TC-102等),确保所有需求都有测试覆盖。测试完成后,更新测试状态(通过、未通过)。
- 定期更新和维护
需求变更、新增功能时,务必及时更新矩阵,确保所有信息保持同步。
文档精细度模型
在产研流程中,从需求功能点到代码模块改动,再到测试用例,是一个从高层次到低层次逐步具体化的过程。每个阶段产生的文档产物都有其特定的精细度要求和功能定位。
精细度层次模型
- 需求文档 (PRD): 高层次,描述业务需求和用户视角。
- 方案设计文档: 中等粒度,提供模块划分和技术方向。
- 代码或配置改动: 偏细粒度,转化为具体实现。
- 测试用例: 最细粒度,验证功能实现的正确性。
PRD
精细度:高层次,偏抽象
- 明确需求的目标和范围,定义用户希望达成的核心价值。
- 以业务语言为主(高级语言、UML、流程图等),不涉及具体的技术实现细节。
方案设计文档
精细度:中等,技术实现的方向性说明
方案设计文档是对需求功能点的技术解读和实现规划,明确技术实现路径和系统架构设计,是开发团队的执行指南。
代码or配置改动
精细度:中等偏细,代码层面实现
将方案设计中的功能模块进一步细化为具体的代码实现或配置改动。
测试用例
精细度:最细粒度,验证具体实现
测试用例是对功能模块的验证,包括正向、逆向和边界测试,确保代码改动符合需求文档的要求。
